
金融界网站讯 21日,受万科股权之争影响,举牌概念股强势爆发,截至收盘,南玻A、金地集团、同仁堂、金风科技、承德露露、金融街、大商股份、华鑫股份、欧亚集团纷纷涨停,民生银行、中青旅、大商股份等大涨。
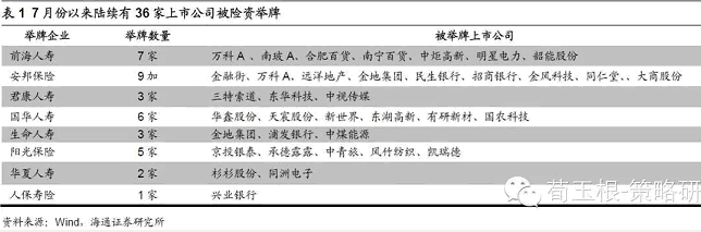
12月份以来,万科A股价一路大涨,累计涨幅超过六成,其大涨的背后是宝能系、安邦系等机构的轮番举牌。而事实上,10月份以来,超过20家上市公司受到机构或自然人举牌,这些公司的股价多数表现较好。
从举牌的上市公司数量来看,安邦系表现最活跃,举牌了包括金融街、欧亚集团、金风科技、万科A、同仁堂、大商股份在内的多家公司。总体上看,安邦系比较青睐地产(万科A、金融街)、商业类上市公司(欧亚集团、大商股份),而且这些公司多数具有估值优势,或是行业龙头。
除安邦系外,前海人寿表现也非常凶猛,除了猛攻万科A,还举牌过南玻A、南宁百货、中炬高新等,在对地产股与商业股的偏好上,前海人寿与安邦系有一定的相似之处。另外,阳光人寿也举牌过中青旅、承德露露、京投银泰等;富德生命人寿举牌过浦发银行、中煤能源(借道H股三度举牌)。
统计数据显示,安邦保险正在持续增持民生银行、金地集团和大商股份,其中对金地集团的增持已是本月第二次。






