(本文作者邓海清系九州证券全球首席经济学家、金融四十人论坛特邀研究员、华尔街见闻专栏作家;陈曦,九州证券金融市场部研究中心主管)
2015年12月20日至21日,中央城市工作会议在北京举行,与中央经济工作会议(12月18日至21日)“套开”。需要注意的是,尽管距离上一次中央城市工作会议已经37年,但是距离上一次中央城镇化工作会议仅仅时隔2年。
2013年12月12日至13日,中央城镇化工作会议在北京举行,同样与2013年中央经济工作会议“套开”,且2013和2015年中央经济工作会议持续时间均为少有的4天。
我们对比2015年的中央城市工作会议和2013年的中央城镇化工作会议,发现两者从理念到具体措施,都高度一致。同样“套开”的两次会议究竟有哪些不同?为何时隔两年再次召开规格相同、内容相似的会议?
一、15年城市工作会议与13年城镇化工作会议内容高度重合
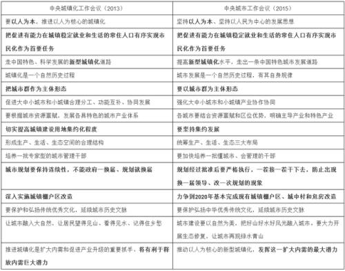
两次会议的核心理念基本一致,两次会议都强调发展以人为本、以人为核心,两次会议均明确推进城镇化的首要任务是“把促进有能力在城镇稳定就业和生活的常住人口有序实现市民化作为首要任务”,两者一字不差。具体措施方面,两次会议均强调集约发展、强化管理、保护环境、保护文化等。由于重合部分太多,我们仅列出部分内容,详见下面的表格:

二、两次会议内容究竟有何不同?
两次会议最大的区别在于文件内容的组织方式,但是这更多的是理念上的变化。落实到具体措施上,两次会议的差异并不不多。抛开细节上的表述不同,我们认为13年城镇化工作会议和15年城市工作会议的主要差异有两点:
第一,13年城镇化工作会议大篇幅论述“建立多元可持续的资金保障机制”,而15年城市工作会议只字未提资金问题。13年城镇化工作会议中将“建立多元可持续的资金保障机制”作为六大任务之一,主要内容包括完善地方税体系、建立健全地方债券发行管理制度、发挥好现有政策性金融机构在城镇化中的重要作用、研究建立城市基础设施、住宅政策性金融机构、鼓励社会资本参与城市公用设施投资运营等。而在15年的中央城市工作会议中,对于资金保障问题只字未提。
细看13年中央城镇化工作会议的资金相关措施,不难发现在最近两年中大多已经得到了落实,且阶段性扩大财政赤字提供了进一步资金保障,因此目前资金问题已经不是重点,这可能是15年不再提资金保障的原因。
第二,对于基础设施建设,13年会议的城镇化强调“水平复制”,而15年的城镇化强调“垂直升级”。在2013年中央城镇化工作会议中,仅提到一次基础设施建设:“加强中西部地区重大基础设施建设”,而在2015年中央城市工作会议中,两次提到基础设施建设:“城市交通、能源、供排水、供热、污水、垃圾处理等基础设施,要按照绿色循环低碳的理念进行规划建设”、“加强城市地下和地上基础设施建设,建设海绵城市”。
可以明显发现,13年会议中对基建的重点是放在了中西部地区,其实质是城镇化的“水平复制”,即东部城镇化向中西部扩展;15年会议的基建则更强调对原有城市基础设施建设的升级,东部城市仍然需要进行升级版的基础设施建设。
三、为何时隔两年,召开规格相同、内容相似的会议?
从前面的对比可以发现,15年城市工作会议是对13年城镇化工作会议的继承和延伸,两者的相似点远大于不同点。那么为何在这一时点,又一次以同样的高规格,召开内容相近的会议呢?
第一,反腐和新预算法取得重大阶段性成果,新型城镇化的制度环境条件基本成熟。一方面,新型城镇化最终需要落实到地方政府官员,而在反腐刚开始的阶段,官员忙于“自保”,推进新型城镇化的难度很大。到目前为止,大量有问题的官员已经被清除出队伍,反腐倡廉已经成为常态化,健康的官员激励机制正在形成,推进新型城镇化可以成为地方政府的工作重点。另一方面,资金问题是此前新型城镇化难以推进的重要制约,而随着地方债务置换、金融专项债等新兴融资工具的使用,政府融资成本系统性下降(楼继伟表示,债务成本从平均约10%降至3.5%左右),且随着阶段性提高赤字率,资金问题已经不再是主要问题。在反腐和新预算法两方面制度环境条件发生深刻变化之后,再次大力推进新型城镇化将要顺利得多。
第二,“城市病”越来越突出,需要通过新型城镇化进行治疗。在此次中央城市工作会议中,“城市病”一词首次成为官方用词。不过,官方并未给出“城市病”的具体含义。我们认为,“城市病”主要包括交通拥堵、环境污染、资源型城市困境等。近两年,雾霾问题越发严重,已经严重损害了居民的生活质量;资源型城市陷入经济发展停滞的困境,转型升级障碍重重。治疗“城市病”,需要城市工作的顶层设计,推进以人为本的新型城镇化是一剂良方。
第三,通过新型城镇化扩大内需,发挥有效投资的关键作用,是未来经济增长的重要动力。2009-2013年中国经济增长的主要动力是基建和房地产,2014-2015年基建、房地产双双下滑,是中国经济下滑的主要原因。尽管以人为本的新型城镇化不再以GDP为纲,但是对于内需的拉动仍然是客观存在的。在15年城市工作会议中,仍然强调了“推动以人为核心的新型城镇化,发挥这一扩大内需的最大潜力”。新型城镇化不是“重走老路”,在理念上强调以人为本,在基础设施建设方面强调对原有城市功能的升级。新型城镇化是发挥“有效投资的关键作用”的主要抓手,在未来较长时间也仍是经济增长的重要动力。
综上所述,我们认为,随着反腐取得重大阶段性成果,解决地方债务问题初见成效,新型城镇化有望加速推进,这为解决“城市病”提供了可能,也将成为未来经济增长的重要动力之一。可以预期,未来升级版的基础设施建设投资将得到明显改善,我们认为2016年经济增速将高于2015年,7%的GDP增速不是梦。





